孕婦享家事減量權!未婚妻列12項「婚前協議」 網大推:這種女生必娶
2019年03月18日步入婚姻與否,絕對是人生中的重要大事!既然決定要和對方共度一輩子,那麼事前做好必要的溝通可不能少。有位網友的未婚妻就擬訂了一份「婚前協議」,聽起來雖然嚴肅,但內容卻讓男方好感動?甚至讓其他網友們看了都大讚她相當理智:「這個女人不簡單,必娶!」
▼一名男網友在臉書社團《靠北女友2.0》,分享了一張由未婚妻效仿網友做法、所擬訂的一份「婚前協議書」,並請他過目。原PO膽顫心驚地打開這份文件,卻在詳細閱讀完之後表示:「臉濕濕的,臉上不知道是眼淚?是鼻涕?畢竟男兒有淚不輕彈,我只是鼻涕從眼裡流出來而已…」完全就是一種甜蜜放閃的節奏!

▼她信手拈來與未婚夫立下的婚前協議書,內容條理清晰、公平公正且溫柔有愛。原PO在看完之後,感動地在臉書社團上公開,網友們也紛紛稱讚她不得了,根本「史上最棒老婆」!到底內容都寫了些什麼呢?就讓我們一起來看看吧!

▼上頭大致寫著,有鑑於在臉書社團上看到的各種「婚前協議」,深覺就像一面照妖鏡!不過聽說明確擬訂,日後也比較不會有悔婚的情形。希望我列出以下項目,未婚夫你能詳細閱讀,有任何想添加或修改的地方都可提出,雙方約定好訂婚後不可悔婚!
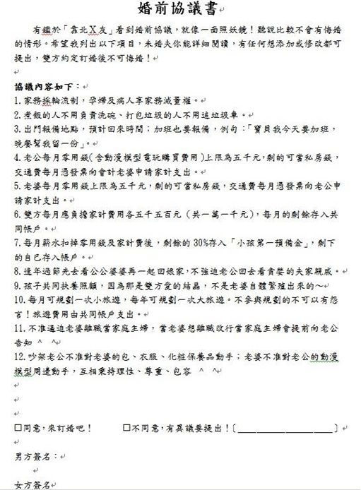
《協議內容如下》:
1.家務採輪流制,孕婦及病人享家務減量權。
2.煮飯的人不用負責洗碗、打包垃圾的人不用追垃圾車。
3.出門報備地點,預計回來時間;加班也要報備,例句:「寶貝我今天要加班,晚餐幫我留一份」。
4.老公每月零用錢(含動漫模型電玩費用)上限為五千元,剩的可當私房錢,交通費憑收據向老婆申請。
5.老婆每月零用錢(含購衣化妝保養品費用)上限為五千元,剩的可當私房錢,小孩費用憑收據向老公申請家計支出。
6.雙方每月應負擔家計費用各「五千五百元」(共一萬一千元),每月的餘額存入共同帳戶。
7.薪水扣掉零用錢及家庭支出後,取30%存入共同帳戶做為小孩的教育基金,剩下的則存入自己帳戶。
8.逢年過節先去看公婆再一起回娘家,不強迫老公回去應酬貪婪的親戚們。
(原PO補充:我父母前幾年因故逝世,至於親戚…想像一下鄉土劇搶保險金的狀況就好了)
9.孩子輪流帶,因為那是雙方愛的結晶,不是老婆自體繁殖出來的,所以老公也要記得負一半的責任喔!
10.每月可規劃一次輕旅行,每年可規劃一次大出遊;不參與規劃的人,事後不可以有怨言!旅費由共同帳戶支出。
11.不准逼迫老婆離職當家庭主婦,但若是我出於自願時,會提前向老公你詢問意見的。
12.吵架時老公不准對老婆的包包、衣服、化妝保養品動手;老婆不准對老公的動漫模型電玩動手,互相秉持著理性、尊重、包容。

▼這份「婚前協議書」讓其他網友們紛紛讚嘆:「條理分明,好女人不娶嗎?簽吧!」、「這才是真正所謂的男女平等」、「這麼罕見有腦的老婆,必娶啊!」、「跪求電子檔~」、「可以借分享甚至借來用嗎?XD」。

▼但是也有不少過來人,一語道破現實:「這內容看起來是很公平,但都只是理想值,重點是實施起來能不能做得到?那又是另外一回事了。譬如說小孩輪流帶,比例是多少?」、「在婚姻裡打混這麼久了,五千真的不夠花,尤其是生了小孩之後。」、「車貸房貸保險費…還有很多部分沒有考慮到,以後要再重擬一份。」

曾經有人打趣地說:「為什麼結婚要挑好日子呢?因為結婚之後就沒有好日子過了。XD」許多人在婚前都會經過一番深思熟慮,為的就是不想讓自己後悔當初選錯了人。為了防止婚後雙方有爭議,其實「婚前協議」也不失為一個保障權益的好方法,包括婚後生活、經濟支出,甚至離婚時的財產分配..等,都可以溝通討論的。
來源:靠北女友2.0